網頁剩餘session timeout 時間:還有
秒鐘
訪客
屏東區高級中等學校
學習區完全免試
115學年度屏東區高級中等學校
完免
入學報名作業資訊系統平臺
首頁
最新公告
返回入口頁
學生查榜
相關下載
操作教學
登入
首頁
最新公告資料
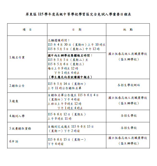
屏東區115學年度高級中等學校學習區完全免試入學重要日程表
日期(Date)
2026/03/30
附件(Attach File)
網址
附件(Attach File)
瀏覽次數(Count)
344
內容(Content)
屏東區115學年度高級中等學校學習區完全免試入學重要日程表,請參閱圖片資料。
返回列表(Return To List)
×